
10月13日,《溫室氣體自愿減排項目方法學 既有公共建筑圍護結構與供暖通風空調系統能效提升(征求意見稿)》(以下簡稱“方法學”)發布,這標志著我國在推動建筑領域節能降碳方面邁出了關鍵而堅實的一步。
注:CCER 是國家核證自愿減排量的簡稱,指企業通過節能降碳等項目產生、經官方核證的可交易碳減排單位,控排企業可購買它來抵消自身部分碳排放義務,實現碳合規。
一、具體要求
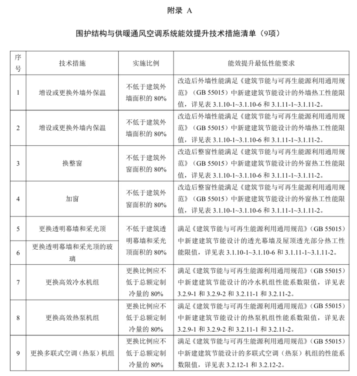
1.開發對象
此次方法學的開發對象是公共建筑。公共建筑就是供人們進行各種公共活動的建筑,主要包括:辦公建筑、旅館建筑、商場建筑、文教建筑、醫療建筑、觀演建筑、交通建筑、體育建筑、博覽建筑。 2.適用條件 本文件適用于既有公共建筑的圍護結構與供暖通風空調系統能效提升項目,使用本文件的項目必須滿足以下條件:


方法學明確了相關技術路徑與合規要求,而項目落地中的數據管理、系統節能需求,可由千瓦科技提供針對性解決方案支撐。
二、千瓦方案
1.全鏈條數據服務
千瓦科技搭建符合方法學要求的 “監測-核算-上報”一體化數據體系,適配建筑節能數據規范。 物聯網全域數據接入:基于萬物互聯的數字底座,無縫接入溫濕度傳感器、熱流傳感器、HVAC 設備控制器等多類設備,采集能耗、設備運行參數及環境數據,經邊緣計算加密存證,滿足方法學可追溯要求。 AI 智能分析與方案生成:內嵌深度學習模型,挖掘 HVAC 系統能耗異常,自動生成節能優化方案,例如動態調整空調負荷、優化水泵變頻策略,精準匹配建筑用能需求。 合規核算與高效上報:核算引擎按方法學自動處理數據、生成減排報告,直連碳市場平臺實現一鍵上報,縮短核查周期,有效規避合規風險。

萬物互聯數字底座
2.供暖通風空調系統節能
01、更換高效機組
針對性替換冷水機組、熱泵機組、多聯式空調(熱泵)機組,嚴格保證更換比例不低于總額定制冷量的 80%,以此達成顯著節能效果。
02、冰蓄冷系統
電力存在較大的峰谷價差(一般為0.3~1.5元)。
空調的制冷功率高峰時段往往和電價的尖、峰時段重合。
利用電價平、谷時段制冰蓄冷,在電價尖、峰時段用冰制冷,大幅降低制冷系統能源成本。
冰蓄冷在非24小時營運環境,年開機時間較多的情況下,有較高的投資回報率(3~5年)。

03、空調主機AI優化控制節能
自適應反饋負荷控制技術(MPC),根據末端負荷自動計算所需制冷量,模擬運行組合,對運行數據提前進行優化。
全變頻高效融合控制技術,根據溫感、壓感自動尋找不同負荷下的最佳頻率和能耗曲線。
關聯預測,建立故障診斷模型,避免突發性停機;根據用戶的使用習慣,推斷用能數據。
集控、主機及軟硬件的三位一體平臺,實現遠程維護、無人值守的高效運行。
可視化分析,將數據以2D/3D形式展示,給出節能方案及控制策略。

04、空調末端智控
系統可實現多聯機、中央空調(風機盤管)、風管機等各類末端設備的獨立分區控制(溫度/風速/模式),滿足集中監控和差異化用能需求。
通過智能多聯機外機控制器,控制多聯機主板和對應內機,實現遠程控制開關機、溫度及模式調節。
根據人流量、溫濕度自動匹配最佳運行模式(如休息/會議/下班模式),綜合節能率高達15-25%。

05、新風系統AI控制
根據室內空氣的品質(VOC或 CO2濃度)對新風供應進行實時管理與調節,實現新風按需分配、變風量運行。
與高效節能空調機結合,在節能的同時,實現空調末端在夏季“干工況”運行,使空調系統不再受到冷凝水和“濕表面”的困擾,有效避免二次污染。
系統包含完善的智能控制系統、智能新風終端、數字化新排風輸配單元及數字化新風站等,可實現新風量、新風送風溫度、濕度精確控制。
三、結語
綜上所述,本次的《征求意見稿》精準地解決了既有公共建筑節能改造的市場失靈問題。這不僅為建筑領域的深度脫碳提供了清晰、可行的路線圖,還建立了一個能夠有效引導社會資本流向綠色低碳領域的市場化機制。
千瓦科技公眾號
千瓦科技視頻號
用手機微信掃一掃
您所計算出的排碳量為: kg
為了抵消 您的碳足跡,需種樹
棵
