為深入貫徹黨中央、國務院關于開展減污降碳協同增效工作的決策部署和全國生態環境保護大會精神,生態環境部會同相關部門積極推動《減污降碳協同增效實施方案》重點任務落實,加快形成協同推進工作格局,進一步推進減污降碳協同治理,工作成效日益顯現。當前,生態環境部正穩步推開城市和產業園區減污降碳協同創新試點工作,綜合各省(自治區、直轄市)生態環境部門推薦、專家評審意見等因素,篩選形成了第一批城市和產業園區試點名單,持續推動減污降碳協同創新試點工作扎實開展。
實現減污降碳協同增效是促進經濟社會發展全面綠色轉型的總抓手,是推動綠色低碳高質量發展的有效途徑。開展城市和產業園區減污降碳協同創新試點,聚焦實際問題,明確協同目標、探索協同路徑、創新協同管理、引領協同技術,加快形成一批效果好、可復制推廣的實踐案例,將有力推動重點領域、重點行業結構優化調整和生態環境質量持續改善。
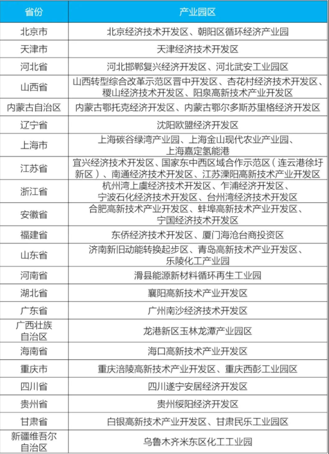
第一批城市和產業園區試點單位共包括21個城市、43個產業園區。城市涵蓋資源型、工業型、綜合型、生態良好型等多種類型,產業園區涉及鋼鐵、有色、石化、汽車、裝備制造、新能源等多個行業,試點單位分布廣泛、類型多樣、代表性較強,與污染防治攻堅任務相銜接,與綠色低碳發展要求相適應,充分體現了多領域、多層次創新試點的工作導向和實踐要求。
下一步,生態環境部將扎實推進試點工作,加強跟蹤和指導,建立定期會商、任務交辦、跟蹤評估、定點幫扶、成果推廣等保障機制,強化試點全過程管理,因地制宜推進試點任務,提供常態化專家技術幫扶,注重發揮自上而下和自下而上兩個積極性,引導試點單位在發展模式、管理措施、技術路徑等方面積極探索,加快推動形成一批可復制可推廣的經驗做法和典型案例。
城市試點名單:

產業園區試點名單:

千瓦科技公眾號
千瓦科技視頻號
用手機微信掃一掃
您所計算出的排碳量為: kg
為了抵消 您的碳足跡,需種樹
棵
