3月21日,上海市生態環境局發布關于征集上海市碳普惠方法學及開發意向的函。
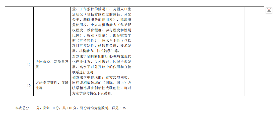
指用于確定基準線、論證額外性、計算減排量、制定監測計劃等所依據的技術規范,是減排項目和減排場景開發的依據和標準。本市碳普惠方法學分為減排項目方法學與減排場景方法學,減排項目方法學是開發碳普惠減排項目和核算減排量的技術規范,減排場景方法學是開發個人減排場景和核算減排量的技術規范。

為鼓勵全社會廣泛深入開展溫室氣體減排行動,積極穩妥有序推進本市碳普惠工作,根據《上海市碳普惠體系建設工作方案》(滬環氣候〔2022〕211號)《上海市碳普惠管理辦法(試行)》(滬環規〔2023〕7號)的有關要求,我局現面向全社會公開征集上海市碳普惠方法學(以下簡稱“方法學”)及開發意向,現將有關事宜函告如下:
一、方法學定義
指用于確定基準線、論證額外性、計算減排量、制定監測計劃等所依據的技術規范,是減排項目和減排場景開發的依據和標準。本市碳普惠方法學分為減排項目方法學與減排場景方法學,減排項目方法學是開發碳普惠減排項目和核算減排量的技術規范,減排場景方法學是開發個人減排場景和核算減排量的技術規范。
二、基本要求
1.符合國家和地區生態文明政策導向,具有降碳、減污、擴綠、增長等協同效益,有利于引導社會綠色低碳發展的領域,優先選取有區域代表性、統計基礎好、數據可獲得性強的項目或場景類別。重點鼓勵突出本市特色的碳普惠方法學。
2.擬申報的方法學應當符合本市實際情況,核算邊界清晰,遵循額外性、真實性、唯一性原則。方法學編制的語言應當精煉、通俗、準確。產生的減排量應當可測量、可追溯、可核查。
3.鼓勵對減排效果明顯、社會期待高、技術爭議小、數據質量可靠、社會和生態效益兼具的行業和領域提出方法學建議,其額外性可免予論證或簡化論證。
4.不能對現有法律法規規定的有強制溫室氣體減排義務的行業或領域提出方法學建議。
三、征集領域
能源、工業、農業、碳匯、建筑、交通、廢棄物處理、資源循環利用、創新節能技術應用等領域。
四、申報對象
從事相關領域方法學研究,具備方法學編制技術條件,有溫室氣體自愿減排或碳普惠相關工作實踐經驗的機關、企事業單位、社會團體、其他社會組織、個人等。
五、申報流程
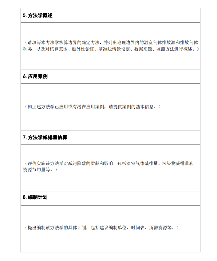
1、已形成方法學文本的,應按照《上海市碳普惠方法學開發與申報指南(試行)》的有關要求編寫材料,包括申請表、方法學文本、編制說明與試評價分析報告等(見附件1)。
2、有申報意向但暫無完整方法學文本的,請填寫《上海市碳普惠方法學開發意向表》(見附件2)。
3、上述材料請加蓋公章(個人簽名)后,于2024年5月31日前通過電子郵件方式報送至我局。我局將對提交的方法學及開發意向進行評估、遴選,擇優分批次啟動相關方法學研究和發布工作。
特此通知。
附件:
1.《上海市碳普惠方法學開發與申報指南(試行)》
2.上海市碳普惠方法學開發意向表
聯系電話:24011563,23117429
公共郵箱:sh_greenhousegases@163.com
上海市生態環境局
2024年3月21日





















千瓦科技公眾號
千瓦科技視頻號
用手機微信掃一掃
您所計算出的排碳量為: kg
為了抵消 您的碳足跡,需種樹
棵
